SISU教学院系篇|国交学院严把考试关,将留学生本科教学过程管理落到实处

时间:2019-01-16浏览:1001设置

【编者按】近日,教务处和督导组走访校内各教学单位,调查期末相关工作开展情况。期间,了解到部分院系在教育教学和人才培养方面不断探索,长期坚持,积累了一系列优秀的经验做法,具有较强的参考和借鉴意义。

习近平总书记在全国教育大会上的讲话就“培养什么人、怎样培养人、为谁培养人”高瞻远瞩地为我们指明了方向。《教育部关于狠抓新时代全国高等学校本科教育工作会议精神落实的通知》也提出了明确要求,“全面整顿教育教学秩序,严格本科教育教学过程管理”。国际文化交流学院留学生本科教学工作应时而动,在学校教务处的指导与鼓励下,认真主动地查找薄弱环节,首先从考试环节下手,制定整改措施,出台系列条例并坚决执行,取得了良好效果。

一、严把过程关,将学业预警制度化

近年来,国际文化交流学院出台并严格执行《留学生教学管理规定》,旨在加强过程管理,提升留学生本科培养质量。《条例》就学生考勤成绩对考试资格和考试成绩的影响、考试成绩对升留跳级的影响做出明确规定。《条例》确立了期末考试不及格门数与毕业资格挂钩的制度。学院每学期对重点学生发布学业预警通知,帮助学生培养良好的学习习惯。

留学生(本科生)教学管理条例

二、严把命题关,全力确保试卷科学性

国际文化交流学院将承担相同课程教学的老师组成若干课型组,教学计划、教学过程研讨,考试命题与评阅等工作均放在课型小组中进行,以此避免出现教学过程或内容

统一、考试难度不均衡、评阅尺度不一致等问题。每一份考试试卷的命题和评阅标准均应当通过课型组的集体讨论,这一制度有效提高了试卷结构、内容和评阅结果的科学性。对于口语课型的考试卷,学院专门出台条例,确定结构化命题原则,确保公平性和严谨性。学院组成督导组,专门检查年轻教师的试卷内容和阅卷标准,对有问题的试卷在考试之前便责成整改,杜绝问题试卷投入使用的可能性。

为体现过程考核的重要性,学院要求,各科目期末考试成绩务必由期末考试成绩和过程考核成绩(包括出勤、作业、课堂表现、阶段性小考、期中考试等)共同组成,一般阶段性考核成绩不低于期末总评的40%

三、严把考试纪律关,师生共打诚信保卫战

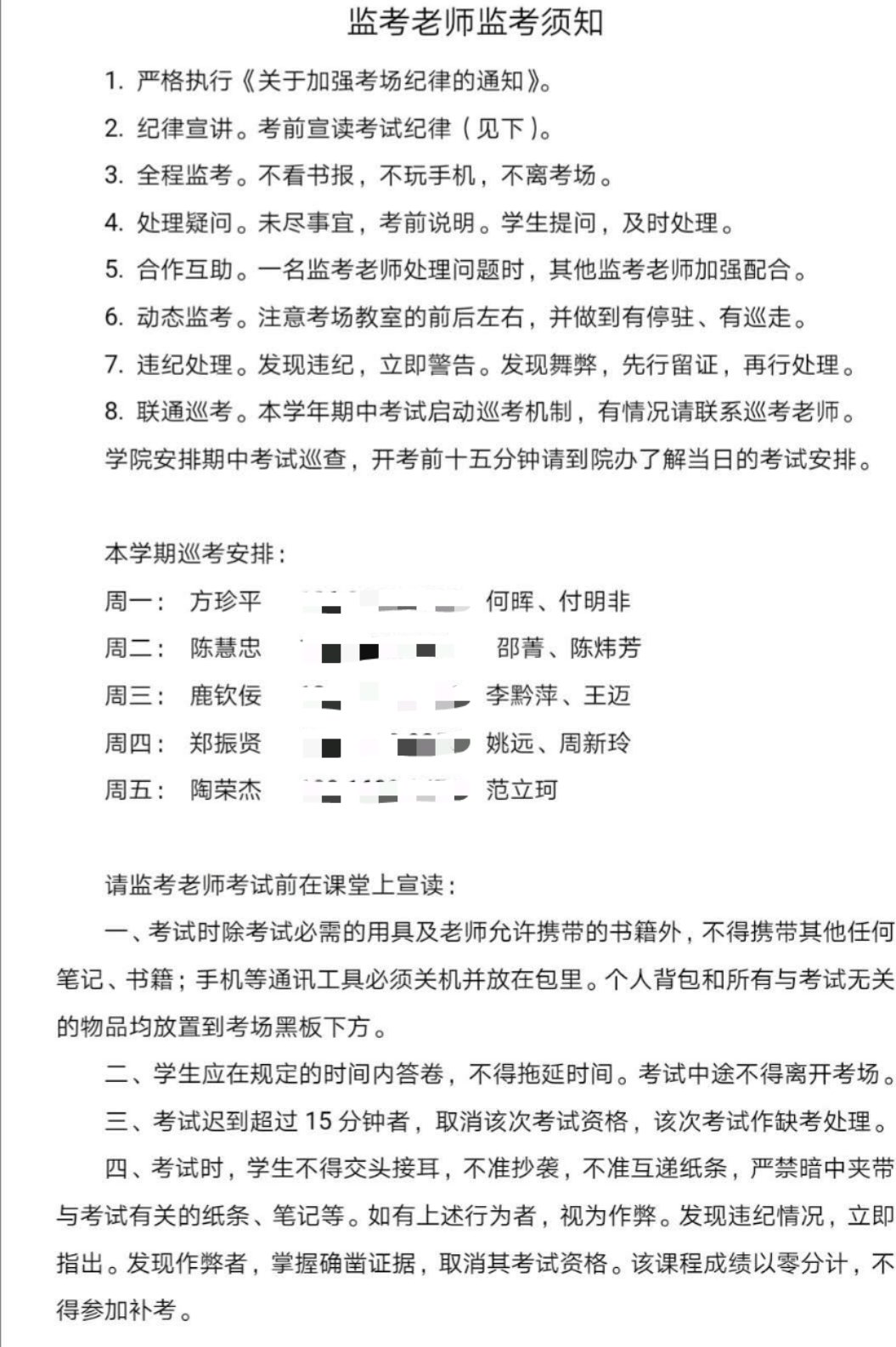
学院出台了《留学生考试纪律通知》,此通知在各教室进行张贴,由班主任老师进行详细解读;考试之前监考老师重申并郑重宣读考试纪律。学院每次考试前发布《监考老师须知》并督促老师认真学习,《须知》从监考老师职责到行为规范都做了详细说明。对于考试纪律,全院师生严格遵守,按章办事,对于违纪学生坚决严肃处理。

监考老师监考须知

留学生本科考场井然有序

学院确立辅考机制和巡考机制。对于任课教师少而考生相对较多的考场,学院增派监考人员辅助监考。学院在每次期中、期末集中考试阶段均会组成一支包括学院领导在内的10人左右的巡考队伍,覆盖每一场考试,检查留学生考试情况,对有问题的考场进行当场提醒或纠正,对有隐患的现象进行事后总结,上报学院及时改进。

学院领导巡视考场


四、严把试卷评阅关,为每一张试卷建立评阅质量防线


试卷评阅过程中,经常会出现漏评、错评、合分失准、登记失误等现象。为避免试卷评阅过程中出现各种问题,提高试卷评阅质量,学院出台了《期末考试试卷核查工作办法》,《办法》要求全体教师在规定时间内务必参加本学期的试卷核查工作,并详细规定了核查的程序和办法。学院督导组对业已核查完毕的试卷进行抽检,抽检覆盖率30%以上。此举大大提高了试卷评阅的准确性,确保学生的学习情况可以得到如实反馈和记录。

学院教务办公室按照严格的试卷归档程序对试卷进行保管,做到一课一档,包括考场情况表、成绩单、试卷分析表、空白卷、答案、学生考卷等文件一应俱全,绝无遗漏。

教学档案

结语

为了贯彻落实全国教育大会和新时代全国高等学校本科教育工作会议的精神,同时为践行学校“诠释世界、成就未来”的办学理念,培养更多拥有广阔的国际视野和博大的人文情怀,理解中国、面向世界的“多语种+”卓越国际化人才,国交学院持续锐意改革,以本为本,不断开创留学生本科教学新局面。通过严把考试关,加强过程管理这一具体行动,可以管窥国交学院日常留学生教学管理工作。国交学院将牢牢抓住契机,为打造新时代一流的留学生本科教学而不断努力奋斗。


(供稿:国际文化交流学院

返回原图
/