关于2012级新生自愿购买
中国人寿补充商业医疗保险的通知
各位2012级非在职研究生:
根据上海市《关于将本市大学生纳入本市城镇居民基本医疗保险的通知》(沪人社医发(2011)45号)文件精神,我校非在职研究生自2011年9月份起按照上海市最新医疗规定享受医疗保障。为确保我校2012级非在职研究生在校学习生活期间能够得到更为全面的医疗保障,减少同学们的经济负担,研究生部联合中国人寿市中支公司,由该公司为2012级非在职研究生提供补充商业医疗保险。具体如下:
一、保险对象:2012级非在职研究生。
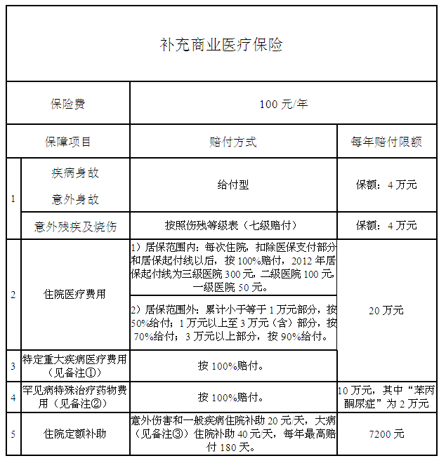
二、保障范围:疾病身故、意外事故、意外残疾及烧伤、住院医疗费用、特点重大疾病医疗费用、罕见病特殊治疗药物费用,住院定额补助等。
三、保险费用:100元/年。
四、具体流程
新生报到注册时,由保险公司工作人员现场收费并办理相关手续
虹口校区 9月17日8:00—10:00 逸夫会堂
松江校区 9月17日 13:30—16:00 图文信息中心
五、备注
1、采取自愿原则。
2、根据研究生学制,2年学制的一次性缴纳保险费用200元;2.5年学制的一次性缴纳保险费用250元;3年学制的一次性缴纳保险费用300元。
附:补充商业医疗保险方案具体条款
备注:
①特定重大疾病医疗费用是指:因患白血病、血友病、再生障碍性贫血、恶性肿瘤进行符合规定的造血干细胞移植术,肾、肝移植等手术及术后抗排异药物费用,接受肾透析的住院医疗费用。
②本方案所述罕见病是指:法布雷病、戈谢氏病、粘多糖病、糖原累积病Ⅱ病和苯丙酮尿症。
③本方案所述大病是指:尿毒症、恶性肿瘤、精神病、血友病、再生障碍性贫血。
研究生部学生管理办公室
2012年9月6日

