历史信息存档
信息公告
新闻
常用下载
学科概况
科学研究
研究生教育
工会行管
招聘招生
机构概况
语言研究院
中国外语战略研究中心
机构管理文件
会议讲座
学术链接
联系我们
会议视频系统等固定文章
首页不显示的信息
语言加工实验室
频道栏目
首 页
院内资料
行政办资料
首页大图
行政决策
通知公告
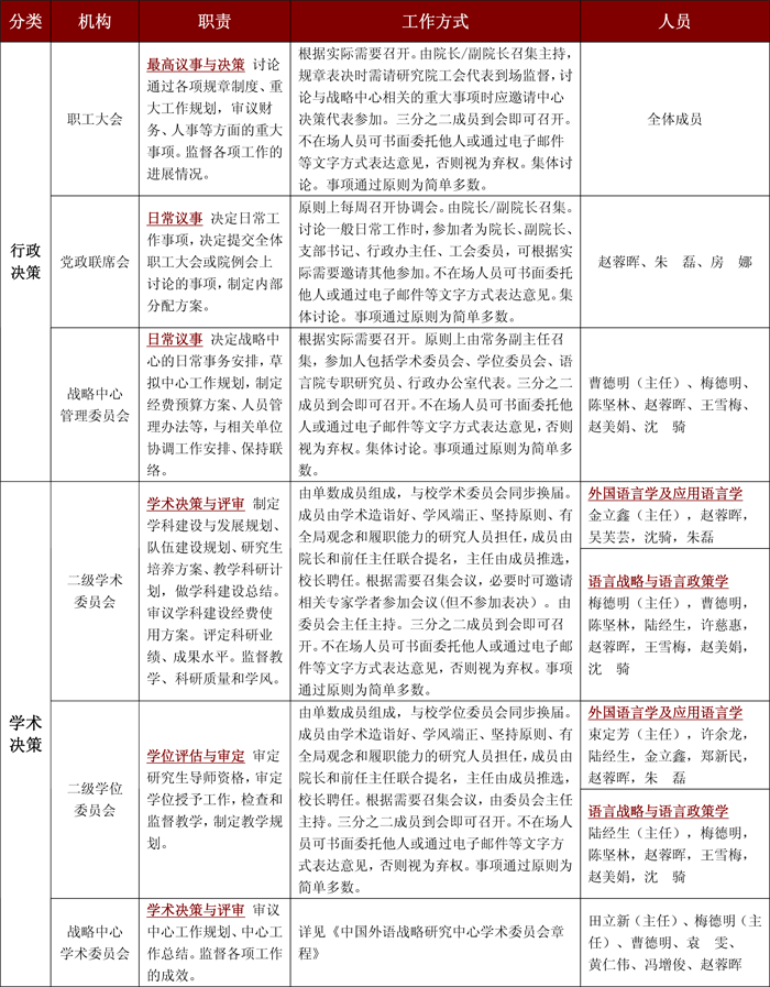
决策机制与相关人员
发布时间:2014-04-14
浏览次数:
658
上海外国语大学语言研究院 国家语委科研基地中国外语战略研究中心 版权所有
上海市大连西路550号5号楼606室、616室 电话:021-35372364、35372374