上外西方语系西班牙语专业师生在学科竞赛和教学竞赛中频频斩获佳绩

发布者:袁仲实发布时间:2023-11-29浏览次数:397



近期,我系西班牙语专业师生先后在多项学科竞赛中斩获佳绩。其中,西班牙语专业研究生刘蕊荣获第三十五届韩素音国际翻译大赛汉译西组一等奖。该项赛事由中国翻译协会、中国翻译研究院、当代中国与世界研究院与西安外国语大学联合主办,教育部中外语言交流合作中心支持,《中国翻译》杂志社、西安外国语大学高级翻译学院共同承办。本科生李沙仪霁和遇香廷由张敏老师指导,顺利进入第二届全国西班牙语歌曲大赛决赛,并最终取得二等奖和优胜奖的好成绩。该项赛事由北京外国语大学西班牙语葡萄牙语学院和北京交通大学语言与传播学院联合主办,来自全国40所高校的107个作品参加了初赛,其中15名选手晋级决赛。研究生赵僖和王皓由于漫老师指导,在北京外国语大学西葡语学院举办的“2023年北京外国语大学外国语言文学学科研究生高端学术论坛——西班牙语、葡萄牙语语言文学分论坛”中荣获二等奖和优胜奖。研究生黄颖和潘逸沁由于漫老师指导,斩获2023年中华笔译大赛全国总决赛西汉互译竞赛单元亚军和季军。此外,潘逸沁同学由张礼骏和陈旦娜两位老师指导,在2023外研社国才杯“理解当代中国”全国大学生外语能力大赛省赛西班牙语组中荣获优胜,顺利闯入国赛。

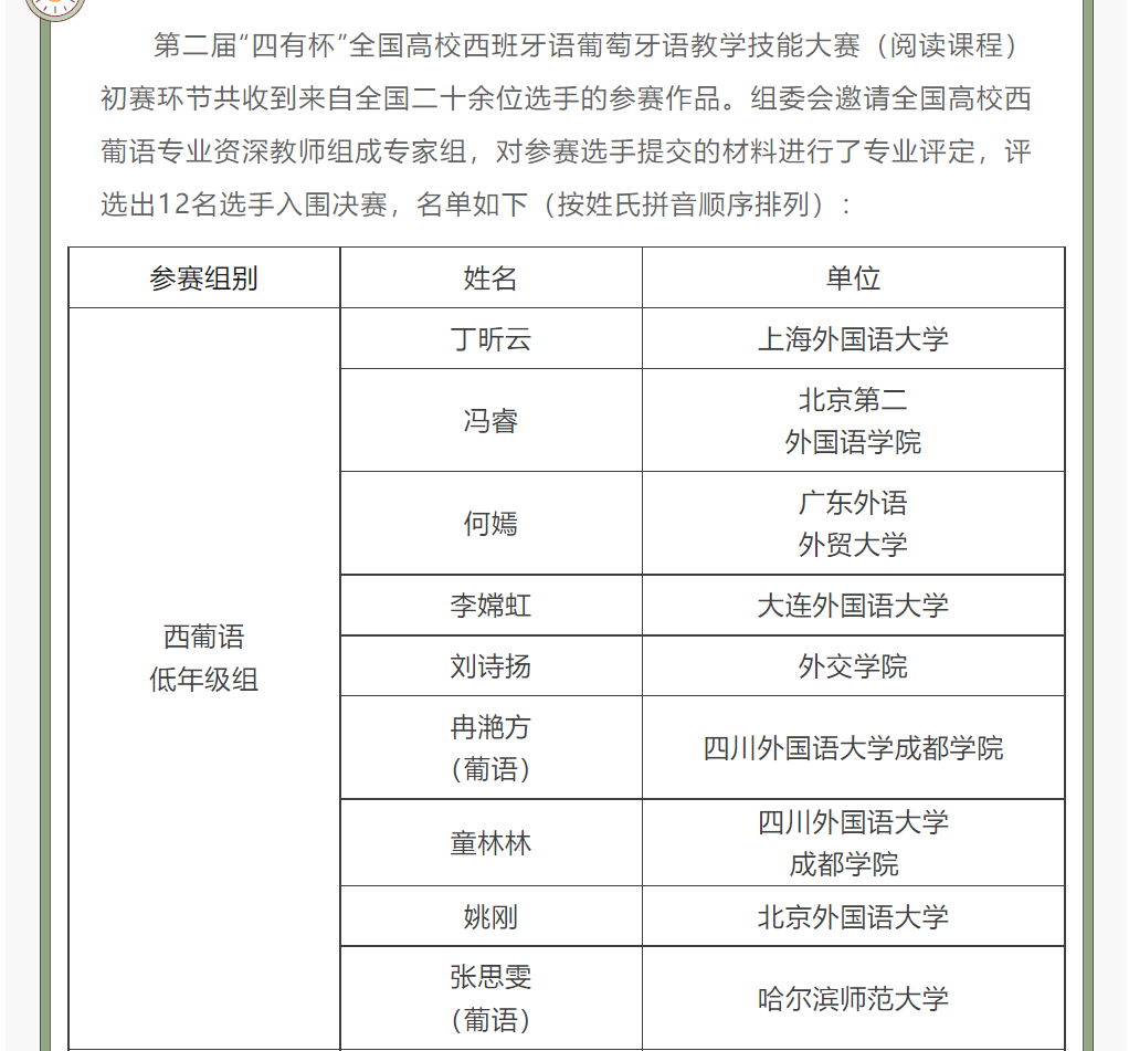
此外,西班牙语专业教师也在教学比赛中荣获佳绩。1115日,第二届“四有杯”全国高校西班牙语葡萄牙语教学技能大赛初赛结果揭晓,我系西班牙语专业教师丁昕云获得优胜,顺利入围2024年年初的决赛。“四有杯”由北京外国语大学西葡语学院、全国西葡语教师发展中心、北京高校西葡语专业群和外语教学与研究出版社联合主办。本次大赛聚焦阅读课程,旨在加强全国高校西葡语阅读课程教学理念与经验交流,提升西葡语中青年教师的教学技能和课程效果,为培养学生扎实的阅读能力奠定基础。

近年来,上海外国语大学西方语系注重卓越西班牙语人才培养,积极鼓励并指导专业师生参加各级各类教学比赛和学科竞赛,以赛促学,努力提高专业水平,为拔尖创新型西班牙语人才培养奠定良好基础。

(供稿:刘蕊)

第三十五届韩素音国际翻译大赛获奖名单(来源:【中国翻译】公众号)


第二届全国西班牙语歌曲大赛获奖名单(来源:【北京外国语大学西葡语学院】公众号)

2023年中华笔译大赛总决赛获奖名单(来源:【策马翻译】公众号)


第二届“四有杯”全国高校西葡语教学技能大赛初赛结果(来源:【外研社西班牙语】公众号)